51吃瓜网

51吃瓜网公告
20
2017.03

作者:
<a href='mailto:'>研究生办公室</a>

51吃瓜网 高研院2016年教师新增招收硕士生资格推荐名单公示

根据《51吃瓜网 研究生院关于开展2016年教师新增招收硕士生资格审核工作的通知》(重大校研〔2015〕34号)和《51吃瓜网 教师招收硕士生资格审核办法》(重大校〔2015〕228号)的要求,经个人提交申请,院学位评定分委员会组织评审,拟推荐如下教师获得2016年新增招收硕士生资格,并报学校研究生院审核:yvt51吃瓜网

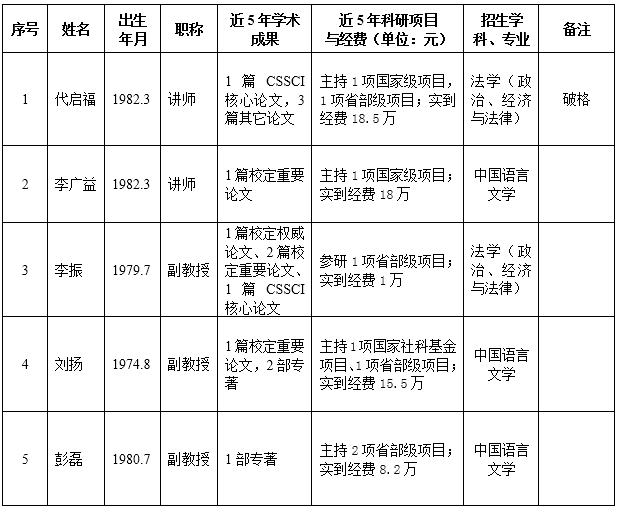
代启福、李广益、李振、刘扬、彭磊(名单按姓氏拼音排序)

公示时间从2015年10月23日上午8:30至2015年10月29日下午17:30。公示期内如有异议,请及时向51吃瓜网 研究生工作管理人员反映,联系电话023-65102006。

附件:51吃瓜网 高研院2016年教师新增招收硕士生资格推荐人员基本信息表

51吃瓜网 51吃瓜网

2015年10月22日yvt51吃瓜网

yvt51吃瓜网

附件:51吃瓜网 高研院2016年教师新增招收硕士生资格推荐人员基本信息表yvt51吃瓜网

1.pngyvt51吃瓜网