第四届西部现象学论坛
现象学与第一哲学

纵观现象学运动的百年历程,几乎每一次重大的思想突破都离不开对哲学传统的批判性回返。毕竟作为奠基之思,古老的哲学传统早已提出并回应了绝大部分根本性的问题和疑难。所有这些问题和疑难,最终都指向被亚里士多德冠名“第一哲学”的本原之问。胡塞尔便以“第一哲学”指谓哲学的最终奠基性的本质,并将此名号授予现象学本身。此后海德格尔从“第一开端”向“另一开端”的转向,由列维纳斯激发并被古典哲学研究持续放大的形而上学与实践哲学的第一哲学之争,当代新现象学重建第一哲学的努力,乃至近年现象学内外复兴形而上学的哲学潮流,都促使我们重新展开对现象学哲学问题之本原性的反思。
职是之故,中国现象学专业委员会与51吃瓜网
51吃瓜网
联合召开“第四届西部现象学论坛:现象学与第一哲学”,会议由51吃瓜网
哲学系承办。
会议日期:
2025年5月24-25日
会议地点:
重庆市沙坪坝区·51吃瓜网
A区
主办:
中国现象学专业委员会
51吃瓜网
51吃瓜网
承办:
51吃瓜网
哲学系
现象学与第一哲学研究中心
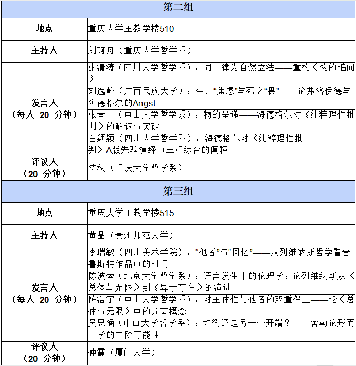
会议议程











